[Iron Cafe Case Study]
Small Business
100% of users rated the new Iron Café site 5/5 for brand alignment, usability, navigation clarity, and satisfaction—confirming the redesign now truly reflects the café’s aesthetic.
Responsive Web Design for Iron Cafe
Transforming Iron Cafe's digital presence to reflect its physical charm.
[Project Overview]
A local coffee shop known for its curated, minimalistic inspired design. While the physical space exudes elegance and calm, the current website does not reflect these qualities.
[The Problem]
Outdated Design: The current website does not reflect the curated and minimalistic aesthetic of Iron Cafe's brand.
Poor User Experience: Navigation and responsiveness are subpar, making accessing essential information on different devices challenging.
Limited Engagement: There are no features to encourage interaction, such as social media integration, an about me section, newsletter sign-ups, or event promotion.
[Industry]
Small Business
[My Role]
Lead Designer
[Platforms]
Desktop, tablet, & Apple iPhone
[Timeline]
January 2024- March 2024
[Final Prototype]
[Persona]

Mira Collins
Full-time Student
"First, it's the website and their aesthetic. I look for space and photos to get an understanding."
Age: 26
Location: Chicago
Brand Affinity: Blue Bottle Co. & Stumptown Coffee
Hangout Spots: Cocktail bars & Indie bookstores
[Goal]
Needs a coffee shop with ample seating for studying.
Values an intuitive website with clear photos of the space and menu.
Wants to feel a connection to the shop’s aesthetic and branding.
[Frustrations]
Websites that lack clear visuals of the interior spaces.
Information that is scattered across multiple platforms, making it harder to find everything in one place.
Coffee shop websites that feel outdated.
[Competitive Analysis]
[User Interviews]
[Affinity Map]
[Feature Set Prioritization]
[Sitemap]
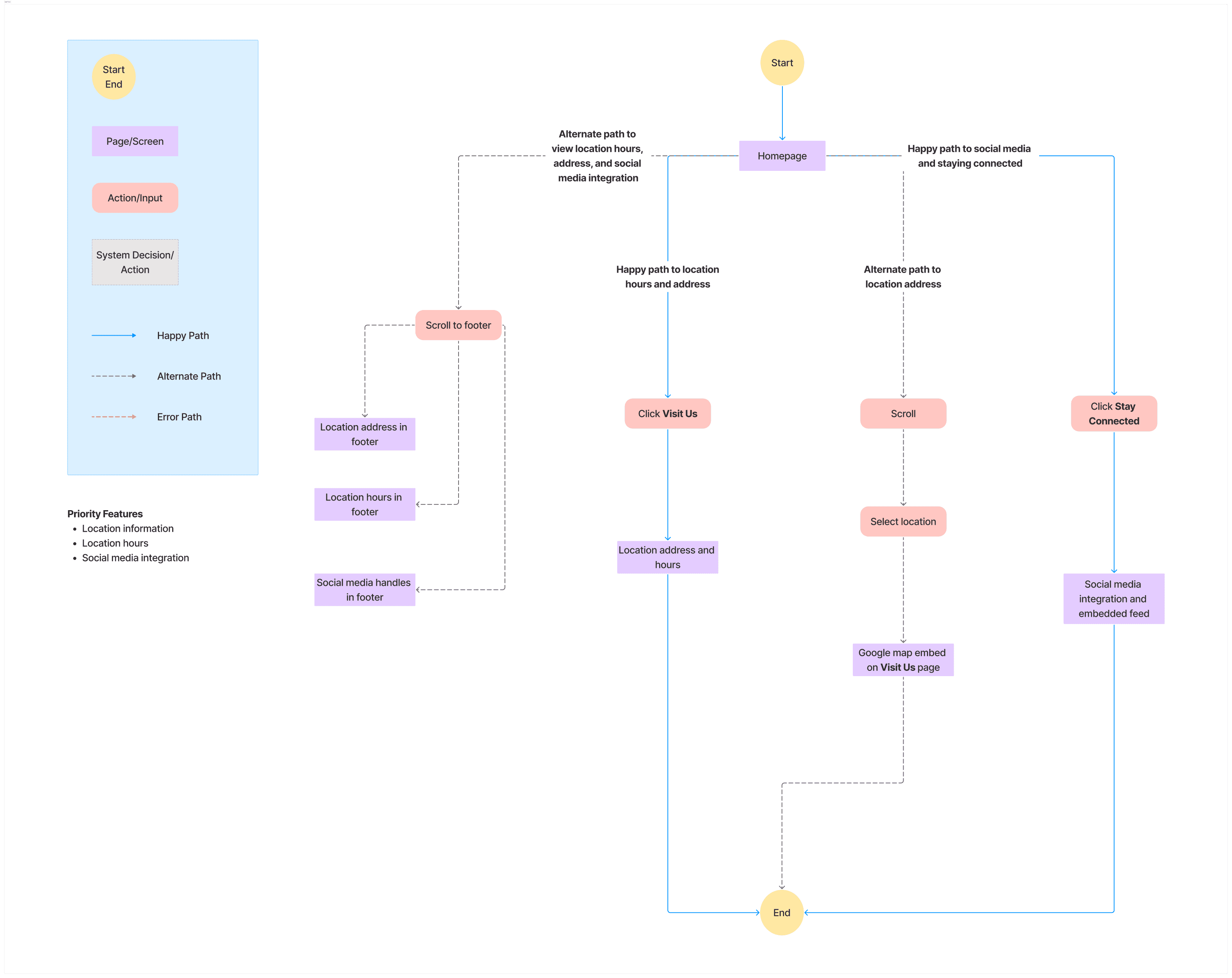
[User Flow]
I designed a user flow that highlights key features—location details, café hours, and social media integration—based on insights from user interviews and affinity mapping.
[Wireframes]
[Hi-Fi Designs]
[Outcome]
5/5 users rated Iron Cafe’s new design a 5/5 in brand alignment.
5/5 users rated Iron Cafe’s new design a 5/5 in usability improvements.
5/5 users rated Iron Cafe’s new design a 5/5 in clarity of navigation.
[Key Learnings for Iterations]





















